序:
每每经历一些惊涛骇浪,总想用一种特别的方式将它永恒,这次虽没有2016港百的惊涛骇浪,却也足够波澜壮阔。距离比赛已过去2周,此文写与床上、沙发、高铁上、酒店,终于问世。流水账也罢,游记也罢,都是一种经历,值得细品。
柴古唐斯是什么?台州话,是揍你的意思,大概就是形容赛道非常虐,所以大家给它起了个更形象的名字——拆骨躺尸。柴古以其至多10%的铺装路面,复杂的技术型线路著称,吸引了不少挑战自己的越野爱好者。

括苍山
之巅-From大树
赛前准备
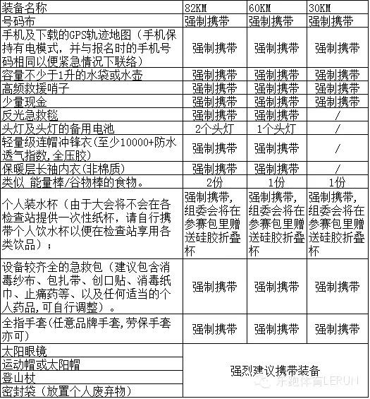
年后3次进山,灵树线反复刷,苏州俨然成了娘家,大阳山绝望坡征服脚下。赛前三天,刚收拾出些零碎时间,却被这些强制装备惊呆了。GPS轨迹地图、10000+全压胶冲锋衣、两个头灯、保暖层长袖内衣。我天,带了这么多东西跑步,那不是成负重越野了。我借了蛋哥和港百伙伴的头灯和冲锋衣,启程。

赛中经历:
430闹钟,500早饭,530到达起点,600鸣枪开跑。

起点:跑前1分钟,不忘拿出旗帜合影
起点-CP3(30k),刚开始有4K左右的平路,让我觉得很惊喜,柴古赛道不是很难吗,后来才知道这几乎是赛道中所有的平路和幸福。箭步古城墙,来到山脚下,一个连续900米的大爬坡,我双手倚靠大腿,大步向上向前迈,超了不少人。大腿力量不足上坡一直是我的困扰,在多次大阳山绝望坡来回刷后,上坡进步神速,再次证明:走过的路从不会欺骗你!

CP1美女照镜:雾气太重,眼镜看不清,帽沿翻到了后面
到达CP1(8K),没有任何补给,只能小饮,载着至少5斤的背包上路。好景不长,小腿开始抽筋,补盐丸,却已晚。抽筋对于跑马者而言绝非是个大事儿,我没想那么多,继续上路。同行的兄弟说,前30k是赛道最容易的,如果说82k是比赛的话,那60k只能算春游…

CP2兰辽林场:拿什么来拯救我两条抽筋的腿
过了CP2(21K),考虑途中大腿也抽了,我靠着墙拉伸了好一会。穿过一片竹林,距离CP3(30K)还有一公里,迎来了阵雨,伴随着闷雷。我来不及换上雨衣,在一个下坡后,左小腿彻底抽筋,打乱我的节奏。我挪步至一棵青竹,倚靠,掰腿,撕心裂肺的拉伸,雨水顺着帽子直往下流,打湿了衣衫。看着一个个远去的战友,我微笑着说上一声“我没事,你先走,加油!”

CP3上山岩村:雷雨,泥泞
到了CP3(30K),体验组终点,我无暇拍照片,喝上一碗热气腾腾的粉条,往里加了至少一拳头的盐。呸呸呸,咸死我了,良药咸口,却胃反常,轻微作呕。我停留了近30分钟,在和金少、小雨等好友打招呼后,和华哥一起启程。哎呀,抽筋真的好多了。
CP3-CP4(36k),没有太多的印象,依稀记得老板娘冒雨在上坡处给大家加油拍照!到达CP4,才知道这个点还有40分钟就要被关门,突然意识到时间好紧,装水,未补给,加速出发。
CP4-CP5(48k,实际跑到50k),在一个小山坡驻足倒出鞋里的沙石。长距离越野赛中,脚底的半颗沙石会是前行的绊脚石,某次因没有注意还把脚底板磕出血了。一个姑娘超了上来,后来才知道她是女子组最后一名完成82k的女子第四选手。我本想跟上她脚步,却在后面数不清的直上直下防火道上下坡后,又抽筋,跟丢了。计划调整,原本打算CP5后再使用登山杖,被迫提前试用。没想到效果很好,抽筋的恶魔终于摆脱了。可我在几个大下坡时仍不敢全力往下冲,就怕腿半山腰突然的抽筋,到时自救就麻烦了。
策略性结伴同行,和华哥,以及另外一男一女,有说有笑,来到42k分叉口(60k和82k选手在此分岔)。从此之后,独享82k特有的赛道和“幸福”。一个下坡后,来到一条小溪,景色美的让人窒息。选手需要翻过4-5次小溪,在小溪的两侧跑。河中间架了一根白绳,因为没有多带鞋,为了不趟水湿身,我选择在小溪间的青石上跳跃。小溪两侧的路大多青苔石块组成,湿滑,年迈的战靴,脚底的齿纹已抹平,我特别小心。

CP4-5:第一次越野需涉水…当下是Cao,现在是难忘的经历
辗转,手表显示过了48k,CP点仍未到,仅剩50毫升水,彻底奔溃,此时就想骂人,体能分配和喝水完全是根据赛道距离来定的。好不容易见到一堆人,以为是打卡点,被告知还有1公里,水已尽,我灌了点志愿者的水,坚定不移的朝CP5进军。

CP5皇家寮:心里的苦,赛道的虐,它们比我更清楚!
到达CP5,距离关门点还有20分钟关门,时间非常赶。我吃了两碗面条,换上压缩衣和压缩裤、鞋垫和袜子,我在脚底贴上了医用胶布,带上头灯,开始猛干!
CP5-CP6,经历了整个线路最虐的10K,1200M爬升。有了登山杖,爬坡并不可怕,只是土路上坡,上去一步,下滑半步,很是艰难。好不容易翻过一个连续500M的上坡,在一个下坡时折了登山杖,扭了脚踝。后迎来的一堆松树倒下形成的所谓的“路”,真正应了那句话“路是人走出来的”。此时天已漆黑黑,路标不反光,多亏几个伙伴的帮助,总算翻过这个让我又爱又恨的乱木丛。

CP5-CP6:天黑时的乱木丛,心中一万匹草泥马跑过…
翻过乱木丛,又是连续的上下坡,爬升仿佛心电图,刺激,揪心。大概是晚上7点半,开始降温,风越来越大,肚子又闹毛病。我在一个小树林,打着头灯,此处省略一万字,10多个选手超了过去。我计算了时间,加速跑跑仍能在关门前到达CP6,可状态不佳,如果继续前行后面的CP点仍有被关门的风险,加上最后10K,需陡降悬崖峭壁般的大下坡,一定会把我这个恐高症少年吓到腿软。考虑到港百的九死一生,我犹豫了一会,做出了一个决定,在CP6退赛。
赛后听到一个越野高手说的一句话,挺有意思。“越野跑,就像是开车,老司机都是越开越谨慎。到哪里都想开快的,一般不是职业车手,是还没见过车祸的新手。”
做出决定后的那一刻,特别轻松。为了安全,我和一个英国老外结伴有说有笑,他丢了伙伴,他说他虽完成过百公里,可这也是他经历的最难的越野。

CP6跑马坪:白天的风车好美,景色令人神往
时间定格晚上21:22,我俩到达CP6,手表显示距离60k,爬升4200M。打卡后,志愿者问我是否要继续,我没有犹豫,退出了,比赛告一段落。后座上回酒店的大巴,在酒店等候伙伴们的消息。M 60k关门前完赛,happy最后一个完成82k全程的伙伴,听他描述最后的10k,是全程最虐的线路。我无法想象,既庆幸又有些可惜,却不遗憾。我为他俩感到由衷自豪,感慨自己实力未到,仍需努力,明年再来复仇!请大家务必多训练,提升各方面基础水平,为了迎接更大的挑战!

爱燃烧:一些属于跑者特别的小确幸,有亮点,自寻
赛后感言:
我喜欢越野,一路的风景是眼睛的天堂。我敬畏自然,享受与大自然融为一体。我向往飞翔,无拘无束穿梭在山川田野。我深知,越野和跑步并不能减少内心的浮躁,在感受大山大水的博大胸怀后,我希望自己重返都市,能继续Keep Curiosity、Keep Motivated、Keep pleasure to life and work!共勉!
越野越Yeah!我在寻找一种状态,像鸟儿一样自由,像山川一样威严,像溪流一样静宓。大自然是一笔宝贵的财富,越野更像一门禅学,值得我一辈子去探索和学习!
最后感谢一路支持的伙伴,感谢柴古组委会和各位志愿者伙伴!
小豪whvivison
2016/4/30

原创文章,作者:用户精选,如若转载,请注明出处:https://iranshao.com/8446.html