2014年9月15日9点,这一天是上海马拉松线上报名的日子。根据报名前预估的参赛人数,上马组委会保守的选择了『先到先得』制的报名方式。
8000个全马名额在无尽的线上排队中瞬间报完,超乎意料之外的报名人数,让上马组委会措手不及。所以也就有了那一年被吐槽最多的一张图,就是下面这张。也是从那一年之后,上海马拉松在报名时选择了争议更少的『抽签制』。

根据中国田协的数据,目前国内大型马拉松均已采用抽签制确定参赛名额,而一些小而美的马拉松赛事也从去年开始通过抽签来决定参赛名额。这样的报名方法不考验网速,但更考验自己的人品。
相比于先到先得这种传统方式,抽签制有着它的优势,但这种脱离于报名选手视野之外的方式,却也存在着不可细说的问题。看似政治正确的抽签制,在当下的跑步环境中,也并没有完全获得跑者的认可。
为什么要抽签?
整个2016年在中国田径协会注册的马拉松赛事共计有306场,参赛人次达到231713人。相同的数字放在2015年还是比较正常的134场。
很难解释当下中国马拉松市场的现状,在2016年国务院发出了《全民健身计划(2016—2020年)》之后,各地政府对健身运动功绩的追求以及马拉松赛事本身对城市名片的影响,一时之间各类城市马拉松四处兴起。
成倍增长的不仅仅是马拉松赛事,还有活跃在我们身边的普通跑者。

2016年北京马拉松全程马拉松名额3万个,实际报名达到66576人,上海马拉松3.8w个名额,实际报名据悉超出10万人。2017年武汉马拉松2.2万个名额,报名人数更是超出12万人。
在参赛人数还未激增的过去,报名所使用的线下和先到先得的方式并没有让人觉得有什么。随着赛事的增加报名人数的上升,谁有资格拿到参赛名额成了普通跑者间最为关注的问题。
除了用成绩说话之外,抽签成了解决资格问题最有效的方式。
到底是怎么抽签?
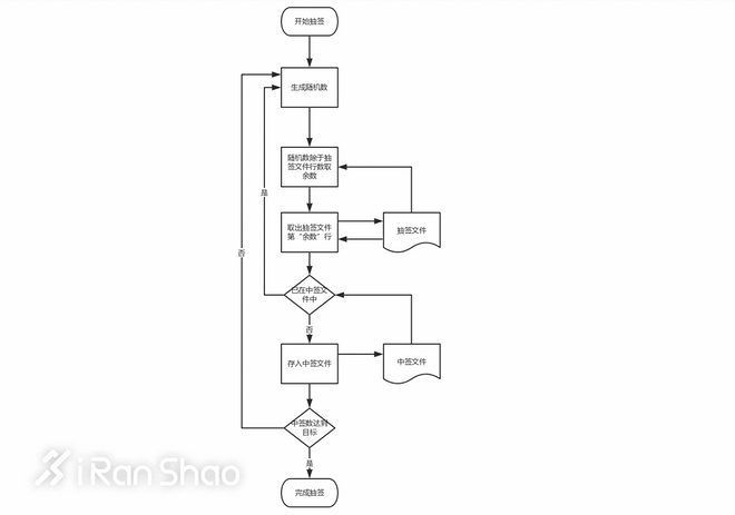
从2015年国内马拉松开始启动抽签制,到如今已经形成了相对成熟的抽签方式。目前大部分采用抽签制的马拉松赛事都是使用抽签程序/算法。

2015年无锡马拉松公布的抽签方式
过去一周,我给国内的上马、北马、中国田协以及柏林马拉松组委会发了一封采访邮件,向他们询问关于各自赛事所采用的抽签方式、抽签的影响因素以及对抽签的看法。很遗憾,国内的两个组委会和中国田协都没有理会我的邮件,唯一回复我邮件的是距离我们最远的柏林马拉松。
可能是组委会考虑到抽签问题本身就是一个不太易于讨论的话题,所以没有回复邮件。不过我仍然在网络上搜索到有关国内马拉松抽签方式的一些的答案。
在一份北马的官方新闻中有提到抽签的概率问题,『在最终参与抽签的选手中,组委会按照A类选手中签率约60%、B类选手中签率约20%的比率进行电脑随机抽签』,关键字是电脑随机和相应比率。

2017年的无锡马拉松抽签则是使用了Excel软件,『在Excel里有一个抽签列,抽签过程中向队列里填充一个随机数公式“rand()”。Excel自动给每一个人生成一个抽签码(数字),最后按从小到大的顺序排列,前N行为中签,第N+1行起为未中签(N=需要抽取的人数)。』
南昌马拉松则是『完全按照公平、公正的抽签方式,系统数据库是靠程序来抽签的,公布的名单都是自动随机抽签的结果。』
2017武汉马拉松的综合中签率仅17.98%。组委会介绍抽签不设门槛、不看成绩,由电脑随机抽出参赛者。『电脑随机抽签就像彩票抽奖一样,在达到该项限定名额时就结束抽签。这样做,主要是为了最大限度体现公平和公正,让每个报名者都有相同的机会中签。』
再看看国外马拉松是怎么做的呢?
身为WMM六大马中中签率难度相当之高的伦敦马拉松,在官网上提到:『抽签是完全随机的方式,没有任何权重。每个人参与报名的跑者获得参赛名额的机会是平等的,受限于商业上的敏感信息,无法公布抽签过程中的细节。』

柏林马拉松在回复给我的邮件中对其所采用的抽签方式解释道:『抽签通过计算机/算法完成(注:未提及中签率问题),剩余的参赛名额要留给官方慈善组织以及国内国际旅行机构。此外还有大约4000个名额要留给jubilee club会员(完成10次以上柏林马拉松的选手)和赞助商。』;
『抽签系统是在2012年10月推出的版本,同时这一版本的抽签系统也被用在六大马中的纽约、伦敦、东京和芝加哥中。』
所以,不管是国内和国外,关于马拉松抽签的关键字都是公平、随机。如此一看,我们好像并没有什么可以去吐槽的,毕竟这完全是计算机的随机行为。但是当某些事情重复发生之后,我们会在内心潜意识里将相互之间的影响联系起来,并以此认定它可能存在问题。
而这个可能性就是我们所吐槽的地方。

我们为什么吐槽抽签?
既然抽签是本着完全公平随机的原则进行的,可为什么仍然会被吐槽呢?
从跑者的角度看,『我一年跑了10个马拉松,为什么我抽签还不中?』;『我马拉松全程跑进340,为什么我抽签还不中?』;『我去年跑了两个六大马比赛,为什么我抽签还不中?』,类似的理由我还可以列出一连串来。
即使你有丰功伟绩,如果你没有达到免签资格或者直通名额,你在抽签系统中也仅仅之后一个名字和一串数字而已,除非像北马那样,明确了A类与B类选手不同的中签几率,否则你过去的跑马经历对于增加抽签几率似乎没有太大的帮助。
但我们似乎很难转过这个弯,喜欢并且钟爱将自己的经历与马拉松中签强行挂钩。尤其是当菜鸟中签时,身为老鸟似乎更难接受。

2014年芝加哥马拉松名额分布
而在组委会的角度,让谁中签让谁不中签似乎并没有什么特别的意义,如今大部分组委会采用了公证以及直播的方式展示抽签的过程,以此来显示抽签过程中的公正公平。可是真的就如一切展示出来的那样公正么?
在马拉松抽签过程中某些情况下会受限于赞助商、组委会内部的一些因素,由此对抽签结果产生一定的影响。一位不愿透露姓名的马拉松组委会内部人员告诉我,即使是采用这种直播公证的抽签方式,其中依旧存在一些不能说的秘密。
大概这就是我们所吐槽的原因,我们不能深入地接触到最原始的数据,无法了解抽签系统背后运行的方式。
而在抽签之外,似乎还有另一种产业链在挑战普通跑者心理底线—赞助商名额。顾名思义,身为马拉松赛事的赞助商作为回报权益,除了赛前赛中赛后的各种曝光之后,赛事名额是最直接的权益。

上马赞助商活动
而这个名额通过何种方式、何种途径进入普通跑者的手中则完全取决于赞助商本身。另外,赞助商名额如果占用马拉松项目总名额,势必会影响最终的中签几率,这与普通跑者有着密切相关的联系。
所以,当赞助商在大肆宣扬自己手中的名额时,当网络上出现各种贩卖中签名额的消息时,未中签跑者最后的底线也就被突破了,吐槽甚至谩骂也就随之而来。

无锡马拉松名额酒店捆绑售卖
除了抽签还可以怎么办?
在现行的国内马拉松大环境下,没有比抽签能够更好地满足普通跑者参赛的希望。不过多数马拉松组委会也推出了不少直通参赛的方式。
例如波士顿马拉松则是完全以成绩门槛限定报名的人数,只有达到BQ成绩才具备报名的资格。相应的诸如上马、无锡、北马等国内马拉松也推出了类似的精英级成绩的直通名额。

波士顿马拉松BQ成绩
除此之外,还有参加相应的比赛获得直通名额以及连续多年完赛获得直通名额的方式。所以我们在抽签之外,还是有机会不考虑几率问题而直接报名参赛的。
不过,对于人数众多的普通跑者而言,抽签仍旧是现行最好的参赛名额确定方法之一。
原创文章,作者:admin,如若转载,请注明出处:https://iranshao.com/3428.html