人人都要带表跑步时代当下,花两三千元买一块GPS手表,已经完全不足为奇。会买GPS运动手表的跑者,大多数还是对自己的跑步水平的提高,是有憧憬,有期待的。在提高跑者运动水平的时候,你的进阶训练计划中,肯定会有“间歇跑”、“亚索800”这些名词的出现。

如果你有Garmin的GPS运动手表(如Garmin 620、630、F2、F3等),那用Garmin connect 来定制这些训练就很方便了。
设置Connect训练步骤
登陆Garmin Connect网站:
进入菜单栏-选择“训练”-选择“训练类型”-“跑步”,就可以添加跑步训练了。

在添加
每一个步骤类型中还有具体持续时间和目标强度可供细化选择。
持续时间:时间、距离、按下Lap键、卡路里、心率
目标强度:步速、速度、踏频、心率区间(1-5等级)
步速是指配速,俗称几00的配速。速度是KM/小时;踏频:是步频。
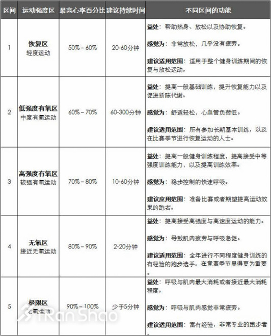
要较少心率区间,需要单独再写一篇,本文就不赘述了

我用大名鼎鼎、简单粗暴的亚索800训练方法为例,来设置一次亚索800的训练计划
什么是亚索800
“亚索800”的发明者是跑者世界(RUNNER’s WORLD)的赛事服务经理巴尔特亚索,这个训练法也因而以他的名字命名,亚索本人按这个方法训练了15年。
它的理论假设是——如果你可以用2分50秒跑完800米,那马拉松就可以2 小时50分左右完成;如果你可以跑到2分40秒,那么马拉松就可以跑到2小时40分左右。“亚索800”通过多组800米跑来备战马拉松,同时配合普通的马拉松训练计划进行。它也为训练者预估出一个全马完赛成绩。
选手可在赛前9周开始训练,前7周每周一次“亚索800”。
第一周训练日跑4个“亚索800”(800米*4组,每组完成时间以预估全马成绩换算,组间休息时间与完成800米时间相同)。接下来每周增加1个,一直到第7周达到10个。
每周其它时间按平时的训练方法即可。轻松跑为主,确保周末长距离的完成质量,每周休息1-2天,赛前留两周时间做些恢复训练。
上海马拉松男子精英组报名的全马成绩为3小时30分,假设我以这个成绩为目标,来进行设置。

1.设置热身;持续时间20分钟
2.设置重复步骤-跑步和休息; 重复次数4次
跑步持续时间,选择:“按lap按钮” (
休息时间:3分30秒
3.“缓和”:10分钟 ;缓和,就是cool down
4.设置完成-保存训练;保存训练后即可看到此次训练计划,训练计划可以同步到日历,并推送给你的Garmin相关设备
保存到日历后,Connect app也可以同步看到这个训练计划。

这只是一次简单的,亚索800训练第一次训练。而且设置起来一点都不复杂。
笔者建议更为跑者们,可以延伸阅读《丹尼尔斯跑步方程式》,书中会详细交涉心率区间的跑步训练,相信能帮助严肃跑者们更科学的训练。
友情提醒:间歇跑什么的真的很累,可以把你跑吐了,所以千万要重视热身

原创文章,作者:admin,如若转载,请注明出处:https://iranshao.com/2816.html