“终日奔波苦”的我们迎来了十一黄金周,利用这得之不易的七天假期,去到国内外某个城某个镇,散散心看看景解解馋吸一吸人间烟火,想必是许多人筹措已久的计划。
十一黄金周对于旅游行业,尤其是国内旅游行业的重要性不言而喻,拿去年举例,通过中国旅游研究所(文化和旅游部数据中心)推算,去年国庆假期,国内大大小小景区景点接待国内游客达7.26亿次,实现国内旅游收入高达5990.8亿元。


习惯用脚步丈量世界的跑者们想必也是“出去旅游”的积极分子,不过相比之下,跑者们在旅游这件事上会多一种选择。
体育旅游是近年来兴起的一种新的旅游形式,指的是以观看,欣赏和参与各种体育活动为目的的旅行游览活动,一般可以分成户外活动,体育观赛,体育竞技,体育培训并推出系列产品这四大类。其中体育竞技旅游是指游客去到某处亲自参与竞技,并顺带进行旅游活动,最具代表性的,当然就是马拉松了。
“带着跑鞋去旅行”,完成了比赛,也游玩放松了心情,这是如今许多跑者的日常了。
马拉松旅游是如何发展起来的?
新的产品(产业)都是顺应市场的需求而诞生的,跑马拉松的人在越来越多,不仅赛事活动因此直接产生越来越高的经济效应,通过关联效应,相关产业的发展自然也会越来越快,规模也会越来越大。
今年三月份,中国田径协会在“2018马拉松年度新闻发布会”上发布了过去一年中国马拉松行业的大数据。在2018年,中国国内举办的规模赛事多达1581场,相比2017的1102场,增幅达到了43.46%;
全年的马拉松参与人数,也从17年的498万人次,增长到583万人次,毫无疑问,这些巨大数字背后,隐藏了一个潜力无穷的市场,其中就包括了马拉松带动的旅游业发展。


2016年的一份关于厦门马拉松的报告显示,以运动员及后勤人员身份参与2016厦门国际马拉松赛的外地人员有39599人,其人均消费为2823.84元,外地运动员和后勤人员为厦门带来总收入为11182.13万元。其中,来厦住宿、长途交通(单程)、餐饮和购物的收入占据了前四位,分别达到了3261.41万元、2773.87万元、1962.05万元和1885.51万元。马拉松旅游带来的经济效益之高可见一斑。
马拉松行业的迅速发展,也给了旅游公司(旅行社)们非常大的启发。在传统旅游各个渠道都已经固化的情况,打造像马拉松旅游这样的主题游,能够帮助他们制造全新的渠道以及运作思路。

据报道,有2000余名中国跑者参加了刚落幕的柏林马拉松
但马拉松旅游的主题游最早并非由旅游公司推出,而是由主做跑步项目的公司提出,他们有自己的垂直类社区,迅速聚拢大批跑步爱好者,并为他们打造马拉松旅游的服务。
2014年,盛开体育便成为了波士顿马拉松在中国区的官方推广机构,后续他们还涉及多个美国境内大型马拉松赛事的运作业务。此后,旅游公司们纷纷入局。
如今,各大旅行社和体育公司推出的马拉松旅游服务琳琅满目,只要愿意花钱,你要考虑的事就只剩下跑比赛的事了,剩下的事,旅行公司或是体育公司全包了。


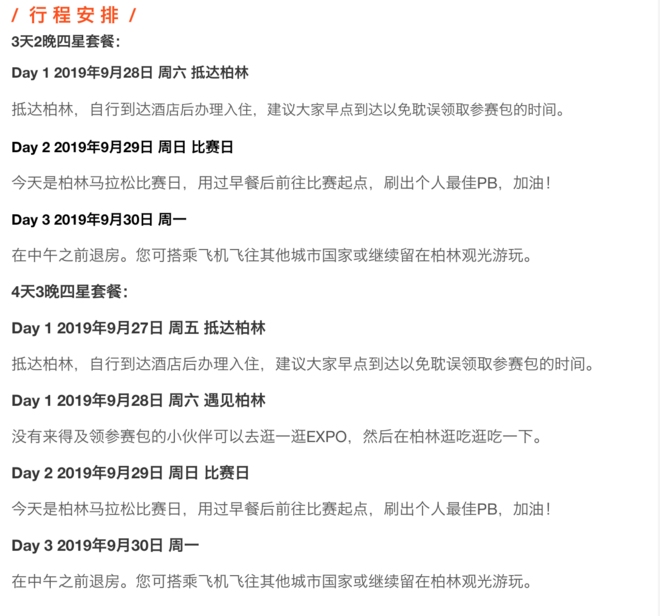
某网站上的马拉松旅行行程
看到发展前景的自然不是只有商家,国家在2016年5月颁布的《体育发展“十三五”规划》中,也提出了“发展体育旅游”这个观点。
此后总理还在夏季达沃斯论坛上就“‘十三五’规划”还提出了“五个幸福产业”的说法,旅游产业和体育产业皆位居其列,通过产业融合所形成的体育(马拉松)旅游业态,也顺理成章地成为了当前现代服务业的热点。有了国家号召以及相关政策扶持,马拉松旅游在近几年蓬勃发展起来。
那么为什么在体育旅游中,偏偏是马拉松旅游成为了占比最大的细分产业呢?
对于举办赛事的城市而言,马拉松之所以是最受欢迎的赛事,是因为马拉松不需要建设专门的体育场馆,省去了兴建场馆的资金以及后期运作场馆的麻烦;
同时如前文提到的,马拉松是一个门槛低,受众广,参与度高的体育项目,业余爱好者能与职业选手共同开跑,无疑能吸引到的受众要多得多;
再者不同于一些大型国际赛事,不仅前期申办耗时耗力,长远地看,后期的影响也不具有的延续性,而马拉松不同,一个城市只要具备条件都可以举办马拉松赛事,且每年都可以办,这种连续性有利于赛事品牌的建设。

举办马拉松对于城市的旅游发展好处不言而喻,主办城市可以通过赛道设置让跑者们能在比赛过程中就欣赏到城市的美,自然而然会对城市留下绝佳影响,马拉松可以是一座城市最好的展示风土人情的体育名片。有些城市选择在旅游淡季办比赛,显然也能大大拉动淡季旅游经济的发展,“马拉松遇上旅游”,能够产生1+1>2的效果。
当然,抛开这些客观条件而言,马拉松旅游能够发展起来,关键还是在于跑者们的主观选择。
为什么跑者们选择马拉松旅行呢?
对于大部分跑者而言,“马拉松旅行”是一种生活态度的展示。一般来说,爱跑步并经常参加比赛的人往往也更愿意去开拓自己的眼界,也更愿意去分享自己的状态跟想法,他们的假日,除了旅行的闲适外,还有运动(马拉松)带来的健康人生。“改变生活状态”“挑战自我”“寻找正能量”成为越来越多人穿上跑鞋去旅行的主要动机,他们也会去到国外,向世界传递了一种积极健康,勇于挑战的生活状态,在海外为中国人赢得掌声。

也是基于这种积极开朗的心理,跑者们也更加倾向于通过去不同城市“马拉松旅行”的形式来丰富自己的经历。他们往往目的性导向非常强,在选择比赛时,会优先考虑风景优美,人文历史气息浓厚的城市去“打卡”,这也是相关数据能认证的事,大都市,风景名胜,历史古城举办的马拉松,往往是跑者们优先考虑的赛事。

很多跑者自主性很强,自己就能预先做好“跑马旅游两不误”的计划,也有些跑者会选择旅行公司或是体育公司的马拉松旅游服务,则完全就是把“跑马”这件事当成一种享受了。他们想要免去各种买票,寻路,住宿等等烦恼,只要心无旁骛地比赛就是了,尤其是一些高阶跑者要去国外参赛,那么报名事宜,签证问题,语言障碍等等问题,都可以通过花钱买到相关服务。
也有跑者是考虑“参赛名额”这个非常现实的问题。国内外一些大型的赛事往往名额有限,而许多旅行公司或是体育公司会有赞助商名额。拿上马举例,携程从2016年开始就成为了上马的官方赞助商,他们会从赛事方那里拿到一些参赛名额,并围绕参赛名额打造一系列的相关旅游服务,那么能够得到名额,还能享受到服务,花点钱到也是无所谓了。
结语
通过我们给的种种例子以及数据可以看到,“马拉松旅游”并不只是跑友圈子里大家互相交流时一个话题,而是确确实实有着巨大市场以及广阔发展前景的产业。
据前瞻产业研究院分布的《2016-2021年中国旅游行业研究及市场投资决策报告》,当整体的旅游产业每年增长额为3%左右时,体育旅游分支的增长率达到14%,是旅游市场中增长最快的领域。相信在未来,“马拉松旅游”将会起到更加强大的经济拉动作用。
当然,跟“黄金周”带来的效应可能还是没法比的。
“诶,怎么你国庆不出去旅游,待在家里天天跑步吗?”
“我上次去跑马拉松的时候,游玩过了。”
“下次放假一起去XX玩啊。“
“我下个月去那里跑马拉松,跑完就玩一圈。“
原创文章,作者:admin,如若转载,请注明出处:https://iranshao.com/5948.html