日本作为中国紧邻,在历史,文化方面自古以来就有很多联系,近些年的经济发展模式也有很多相似之处。随着国内经济逐渐进入低速和存量时代,日本在过去三十年的经验更成为国内的关注重点。通过对日本社会对深度探访,产业观察,能够更好的了解真实的日本。
本次活动我们将深入日本北陆,考察他们的传统工艺在现代化社会的运营,了解不同的“乡村振兴”模式,“汉方”传承。与传统工艺匠人,建筑师,研究所所长等不同层面的人交流。更深刻理解行业。还安排了立山徒步,富山海湾骑行等活动。通过“行万里路”的方式感受日本社会的“毛细血管”。



行程中我们会参访“ Bed and Craft ”酒店。这个酒店采用“酒店经营者、投资者与木雕匠人联合运营开发”的井波木雕小镇的模式。听建筑师山川智嗣分享他为何从2000万人口的城市回到一个5万6千人口的城市中来做酒店的开发和运营。也会分享他如何通过经济上可持续的方式对传统工艺维护和保护的思路。


听 Bed and Craft 酒店建筑师 山川智嗣分享
能作工厂、武藏川工坊 考察照片


富山玻璃造型研究所 体验玻璃制品的制作
参观 富山玻璃美术馆
百年药店池田屋 及 “汉方”(中药)及 健康美味的“药膳餐

本次活动的目的地——日本富山县,作为远离日本几大都会圈的北陆小县(人口99.5万,位列日本第37位。面积4247平方公里,位列日本第33位),却是日本人均收入,教育水平,生活幸福感排名非常靠前的城市。今年1月7日《纽约时报》评出的2025年全球最值得旅行的52个目的地,其中富山名列第30名。它除了有丰富的历史文化之外,经济方面既有制药,化工等大产业。也有依托传统轻工业产生的世界500强——拉链行业的巨头 YKK。还有依托于玻璃制品,金属制品,木制品等传统行业衍生出的设计,创意产业。是深度探访日本社会,并对日本经济现状感兴趣的用户提供了很好的探访和交流机会。


拉链行业的巨头 YKK总部


徒步立山连峰和火山湖泊 “室堂”、骑行富山湾

Bed and Craft酒店 住宿环境

Ahora Aqui 餐厅环境

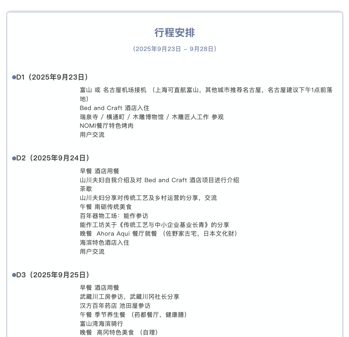
活动时间:
4000 元/人 (单房补差)
🎁两人同时报名,每人优惠 500元
费用包含:
- 1晚 “Bed and Craft” 职人酒店 ,2晚温泉酒店,2晚特色酒店
- 4晚餐(特色会席料理),5早餐,2中餐
- 全程包车 及 立山接驳缆车及巴士
- 全部企业参访,嘉宾分享费用
- 玻璃造型工坊,能作工场制作体验费用
- 活动翻译,活动领队,户外徒步领队费用。
- 海滨骑行,自行车租赁费用
- 全程旅行及户外运动保险
费用不包含:
- 国内往来富山航班及大交通
- 签证费用
- 需要自理的餐食
- 个人消费

参访及活动目的地介绍

井波别院 瑞泉寺
Bed and Craft 酒店:由日本建筑师山川智嗣,山川五月夫妇对旧的井波职人房屋进行改造。形成了独特的以街区为载体的酒店。



武藏川工坊:创立于1910年,以高冈漆器青贝涂工艺为代表的工坊。除了在传统建筑,家具,金属制品中的应用。在目前社长武藏川 刚嗣(四代目)的带领下开启了在玻璃器皿,手机壳等产品上的应用。充分拥抱现代生活。

富山玻璃造型研究所(TOYAMA GLASS STUDIO):由制药产业所需玻璃瓶发展起来的富山玻璃产业,成为了富山在艺术设计方面的特色。成立于1991年的玻璃造型研究所是玻璃制品创造,制造,教育机构。有工场,学校,博物馆,商店。连接了富山超过150名玻璃艺术家。“玻璃富山”作为富山设计产业的代表在全日本都有巨大的影响力。

能作工场(NOUKASU):作为日本高冈市的能作工场,是日本锡器和铜器的杰出产品代表。其所在地高冈自1611年在当时的统治者加贺藩二代藩主前田利长的组织下,在金屋町设置铸造工场,形成了高冈长达400年的铜器制作历史。1975年高冈铜器成为了日本传统文化遗产。

能作工场创立于1916年,主要生产传统制品。2002年在四代目能作克治(本次分享嘉宾)的决策下创立自有品牌。在传统工艺的基础上持续素材,工艺的开发。生产铜器,锡器制品。2017年开创了生产,展示,观光的复合建筑体。让其摆脱了传统的加工,销售模式。与用户深度结合,展示,体验,购买于一体。


富山县:日本北陆地区县。历史上属于加贺藩,越中地区。背靠日本中部山岳,面向日本海。拥有丰富的物产,从大米,海鲜到矿产。近代以来以电力,药品,设计创意产业为主要经济支柱。当地自然资源丰富,居民收入水平高(日本国内排名第5)。

高冈市:日本北陆文化名城,曾作为加贺藩的重要城市。是日本传统金属加工业聚集区。有日本最大的铜佛高冈大佛,日本现存江户时代最大的木雕建筑瑞龙寺。

高冈大佛:日本国宝,日本最大铜佛


其他说明
2.听从安排,注意安全,遵守时间。参访期间不超出参访范围,不影响职人,工厂正常生产。
3.户外活动受气候影响,领队有权为保证安全情况下调整线路,调整活动安排。
4.户外活动时需要根据要求穿着适合的衣物及鞋子。同时听从安排,不独立脱队。
5.Bed and Craft酒店由传统木制建筑改造,有可能会有轻微噪音,公用卫生间,天花板连通等问题。

>>>>


原创文章,作者:admin,如若转载,请注明出处:https://iranshao.com/128821.html