如果细数今年国内马拉松发展的特色,那么各大赛事先后纷纷成为国际国内田联标牌赛事绝对可以位列其一。

在19年之前,位列国际田联金标赛事的仅有八场(厦门、重庆、扬州、东营、兰州、北京、上海、广州),其中,仅有广州是18年被授予国际田联金标赛事,其余都是18年之前。而在19年,截止目前,被授予国际田联金标赛事的就有衡水湖、太原、杭州、深圳四场,直接在原有的基础上增加了一半,增幅不可谓不喜人。

如此惊人的增幅不仅让我们感慨中国马拉松的大步发展,那么,赛事等级高和赛事服务好之间有关系吗,是不是赛事等级高体验就一定好?毕竟在很多跑友心中,名头大就意味着服务好。

赛事评级与赛事服务之间有关系吗?
先说答案,有。我们查阅了中国田协和国际田联对于路跑赛事等级评定标准的规定,国内关于马拉松的评定标准如下:

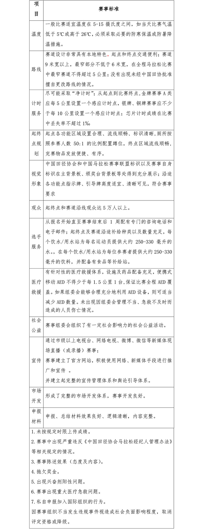
可以看出,中国田协在评定标牌赛事时,会在计时服务、起终点规划、选手服务和医疗服务等方面对赛事服务作出一些要求。包括不限于以下几点:
1、起点各功能区域设置合理、流线顺畅、标识清晰,厕所按 照参赛人数 50:1 的比例配置蹲位,终点区域流线顺畅, 完赛物品发放便捷、有序。
2、尽可能采取“净计时”;从起点到比赛终点,金牌赛事 A 类
应每 5 公里设置一个感应计时点,银牌、铜牌赛事应不少 于每 10 公里设置一个感应计时点;芯片计时成绩在比赛 中丢失率不超过 1‰3、起终点及赛道沿途补给种类以及数量充足,每 个饮水/用水站为每名运动员提供大约 250-330 毫升的 水。,在每个饮水/用水站为每位参赛者提供大约 250-330 毫升的饮料,并配备有食品等补给站。
4、有针对性的医疗救援体系,设施及药品配备充足,便携式移动AED不得少于每1.5公里1台,保证比赛全程 AED覆盖。
即中国田协在评定标牌赛事时确实会在一定程度上考虑一场赛事的服务水平。
那么国际田联呢?
国际田联在标牌赛事的评定标准中对于赛事服务方面也有规定,包括计时、补给、医疗方面。
1、医疗服务的供应应视乎参赛者人数及当时的天气情况而定。赛事主办机构在为参赛者提供医疗服务时,必须完全遵守国际田联比赛医疗指引。
2、比赛组织者应购买适当的第三方责任保险单,以承担比赛组织可能承担的责任风险,包括运动员和赛事相关方可能发生的任何事故。
3、根据“国际田联竞赛规则”第240.8条,比赛中应有充足的饮水/海绵和补给食物。
即国际田联的比赛对于赛事服务也有相关的规定,虽然相关规定要求不如中国田协的具体(国际田协对于标牌赛事的评选标准主要集中在赛事的规范性和赛事水平方面)。
那么是不是国际田联认定的国内标牌赛事在服务不如国内认定的标牌赛事呢?也不是。根据中国田协的规则,只有达到了中国田协的金牌赛事,才有资格申请国际田联的标牌赛事,所以国际田联认定的国内赛事的标牌赛事,赛事服务最低是符合国内标牌赛事的。

那么,赛事等级高和服务好之间有关系吗?
答案:没有关系。无论是从中国田协关于赛事评级的评判标准还是从国际田联的赛事评级标准对于赛事的服务水平都没有递增的要求。即这些对与赛事服务的要求是普适性的。换句难听的话来说,满足评级要求就行,服务好不好无所谓,不影响评级,除非出现重大事故。
所以,什么赛事等级高服务就一定好的言论都是不负责的,官方并没有这方面的要求。以及那些批评某某赛事是标牌赛事,体验还不如某某赛事也是可以理解的,因为基本的要求都相同,具体操作是看赛事的运营方和主办方,跟赛事等级无关。

那么如何解释现在国内标牌赛事相对来说服务相对更好的原因呢?
个人以为主要是由两方面的原因造成的:
第一,一场比赛从国内标牌赛事升级到国际标牌赛事,需要一个过程,熟能生巧,办的比赛多了,幺蛾子出现的情况就会相对较少,赛事的体验和服务也会随着不断办赛而逐渐完善和提高。
第二,好的赛事更注重口碑的积累和声誉的维护,自然会更用心去运营一场赛事,努力提高赛事的服务质量。
原创文章,作者:admin,如若转载,请注明出处:https://iranshao.com/5865.html